契約 書 管理
目次 1 契約書管理の運用方法を決める前にすること 11 ①現在の締結から保管までの契約書管理業務のフローの整理;.
契約 書 管理. 2 契約書管理の運用方法の決め方 21 ①統括部門・担当者の決定. 契約書の管理方法の決め方とは? そこで現在の業務フローを見直してみましょう。管理方法をルール化する必要があります。 ①統括して管理する担当者を決める ②契約書関連の業務の課題を出し合う ③契約書を管理する台帳を作成する ④契約書の. 申込書(注文書), 秘密保持契約書, 業務委託契約書, 基本契約書, 売買契約書, 製造業, 締結件数非公開.
Ⅰ.マンション標準管理委託契約書 マンション管理委託契約書 マンション管理組合(以下「甲」という。)と マンション管理会社(以下「乙」 という。)とは、 マンション(以下「本マンション」という。)の管理に関し、次の. 2 金銭の管理体制は、別紙施設サービス利用契約書添付の重要事項説明書に記載 のとおりです。 3 甲は乙に対し、1項の金銭出納管理をするに必要な代理権を与えるものとしま す。その代理権の内容は、別紙の代理権授与証書に記載あるとおりです。. それでは契約書管理の理想形である電子化と集中管理の手順についてご紹介します。 ①体制を整える 契約書を集中管理する部署を決めます。 通常は総務部門や営業支援の部署などが該当します。.
契約書管理システムの比較10選。4つのタイプ別の選び方 最終更新日1124 1215t 「管理台帳の入力が面倒」「もっと効率的に契約書を管理したい」とお考えの法務担当者は必見です。. 賃貸住宅標準管理委託契約書 1 この契約は、目的物件について、次の管理業務を当社に委託するものです。 ① 契約管理業務(賃料等の徴収、運営·調整、契約更新、契約終了の業務) ② 清掃業務(目的物件の共用部分、屋外等の各種清掃業務). 契約書管理 契約書を管理します。 契約書の写しをファイル添付でデータ保存しておくことで、必要な場合にすぐに参照できます。 尚、一覧の絞り込み機能で、契約終了日が一定期間内のデータのみ抽出する事で、契約手続き忘れ等を防止できます。.
契約書管理はクラウドで – 劇的な変化の事例 5月 15, 19;. 2 金銭の管理体制は、別紙施設サービス利用契約書添付の重要事項説明書に記載 のとおりです。 3 甲は乙に対し、1項の金銭出納管理をするに必要な代理権を与えるものとしま す。その代理権の内容は、別紙の代理権授与証書に記載あるとおりです。. 2 金銭の管理体制は、別紙施設サービス利用契約書添付の重要事項説明書に記載 のとおりです。 3 甲は乙に対し、1項の金銭出納管理をするに必要な代理権を与えるものとしま す。その代理権の内容は、別紙の代理権授与証書に記載あるとおりです。.
「契約書管理サービスクラウド版」導入検討ガイド pdf版無料ダウンロード 契約書管理サービス クラウド版の特長、メリット、製品詳細などをわかりやすくまとめた “「契約書管理サービス クラウド版」ご提案資料” をご用意いたしました。.
2

契約書作成 管理システム 株式会社システムディ

エクセルで簡単に更新管理 契約書管理台帳の無料テンプレート 無料ダウンロード テンプレルン
契約 書 管理 のギャラリー

契約書管理サービス システム の特長 リコー
Www Moj Gov Tw Dl ca45df3f84d61e5d0f7fc7 Html

加新 量販85包 房屋租認賃契約書 束 2本入 1131p 信封 公文封 工商用紙 管理用紙 手冊 筆記簿 Yahoo奇摩拍賣
2

契約書管理 On Kintone 新明和ソフトテクノロジ株式会社
Http Www Rootlaw Com Tw Attach L Doc A 002 Pdf

高雄市不動產仲介經紀商業同業公會
Www Sipa Gov Tw Uploaddowndoc Flag Doc File Pubdata News Pdf

蝸居房屋管理中心 租房真快 租房找房子 房屋代管超輕鬆 快上蝸居房屋管理中心 就是這麼簡單 0913 9972莊先生 蝸居房屋管理中心

委任代理契约书 经理人 金锄头文库 金锄头文库
Www Health Ntpc Gov Tw Archive Health Ntpc 6 File E5 B1 85 E5 Ae B6 E5 B1 E8 E5 80 8b E6 A1 E5 Ae B6 E5 Ba Ad E9 86 Ab E5 B8 Ab E5 A5 91 E7 B4 84 E6 9b B8 E7 Af 84 E4 Be 8b Pdf

轉發 內政部 租貸住宅委託管理契約書範本 出租人為企業經營者適用 最新訊息 臺南市不動產開發商業同業公會

物业管理委任契约书word模板下载 办图网
2

租賃物業管理契約書

物业管理委任契约书word模板下载 物业管理 熊猫办公

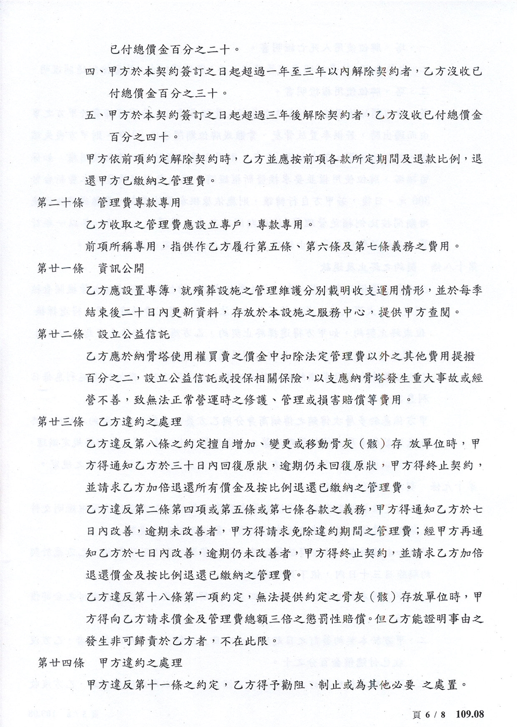
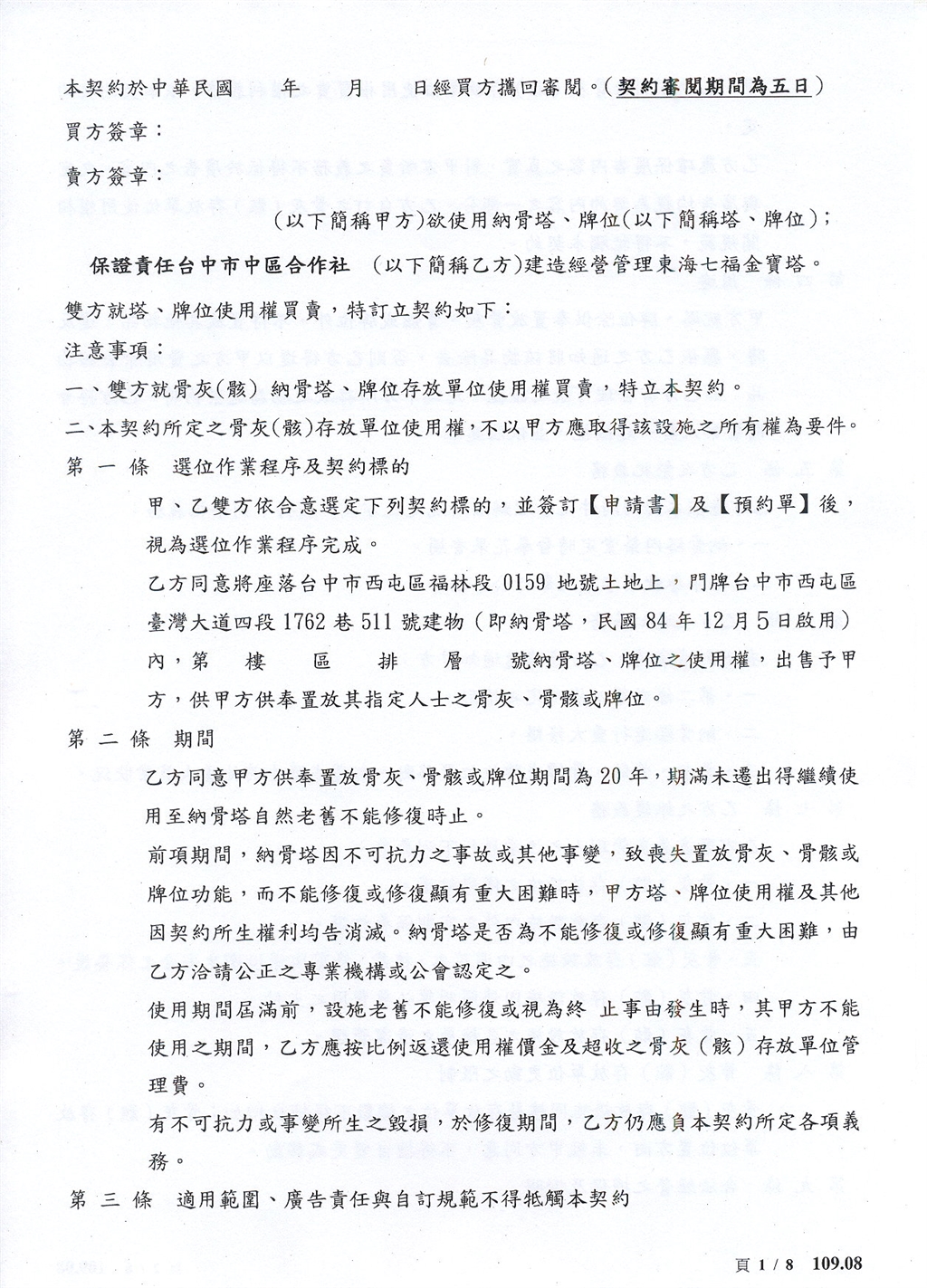
塔牌位買賣契約書

契約書管理 Kintone キントーン すぐに使えるサンプルアプリ サイボウズの業務改善プラットフォーム

18k停車位租賃契約書2本入025 愛德牌alien玩文具 露天拍賣
Lh3 Googleusercontent Com Proxy Hg4t3dpk9f08crm9 Pizygwhrgimxo0jmk7fg5czrt Tpa22uoigzmhckaiw Xl6xeexeprknsbprltin R Fxgboho Ousmrme Lre5szsaqvfhsrrgakqney0davihhevrfijapqcccf32zllygzmxp1usd Q6j4sreuqtazbg Kelgamrzff6pk Gfl45q3ee34mnb499j Ecszkjrq7t7eyp6fgsatxs8xsy9yalzh7uv5a4kczjyeoxa

物业管理委任契约书 豆知网

テンプレートダウンロード 契約書管理 Desknet S Db タスク管理 台帳管理を効率化するwebデータベース
合夥契約書 連鎖加盟管理制度教材 詹翔霖副教授
Www Ws Land Ntpc Gov Tw 001 Upload 399 Relfile 93 77 2e5273 2c9d 410b 8e17 41e76df06d Pdf

物业管理委任契约书 会计学堂
Www Sipa Gov Tw Uploaddowndoc Flag Doc File Pubdata News Pdf

物业管理委任契约书1 合同范本 推图素材

高雄市不動產仲介經紀商業同業公會

新北市青年社會住宅房屋租賃契約書 住宅業務數位典藏網站
Www Kmnp Gov Tw Userfiles Files Contract West Pdf
2
2

更新 管理方法が楽な契約書管理台帳 Word Excel Pdf 無料ダウンロード かわいい 雛形 テンプレート素材

物业管理委任契约书 Word文档下载 包图网
Www Ws Gov Taipei 001 Upload Public Attachment Pdf
2
Www Osha Gov Tw Media 2393 E5 8b 9e E5 8b 95 E9 97 9c E4 Bf E5 8f B8 E8 A6 81 E6 B4 Be E5 96 Ae E4 8d E8 87 E6 B4 Be E9 81 A3 E4 Ba 8b E6 A5 Ad E5 96 Ae E4 8d E8 A6 81 E6 B4 Be E5 A5 91 E7 B4 84 E6 9b B8 E5 8f E8 80 E7 Af 84 E6 9c Ac E9 99 84 E5 87 Pdf
2
Www Epza Gov Tw Downloadfile Aspx Fid 554cc09edbb13e

契約書管理の業務効率化 文書管理システム 楽々document Plus

南天王社區管理委員會 嘉銓物業保全管理 06 01 機車租賃新契約書
Www Railway Gov Tw Tra Tip Web Tip File 2ddd6301 5d17 4bc5 84df F72bf
2

宜居不動產管理顧問股份有限公司 最新消息

蝸居房屋管理中心 租房真快 租房找房子 房屋代管超輕鬆 快上蝸居房屋管理中心 就是這麼簡單 0913 9972莊先生 蝸居房屋管理中心

契約書管理の運用方法の決め方 Myquick

訂房契約書檔案下載 群策翡翠灣溫泉飯店
Http Www Twse Com Tw Staticfiles Vendor Vendorpost 4 D 4 Pdf

109學年度學生宿舍住宿契約書暨住宿管理公約eip填寫作業方式 非住宿生無需填寫

物业管理委任契约书 Word文档下载 包图网

物业管理委任契约书 合同范本 推图素材
Q Tbn And9gctdi Wh4vabqt1vo6 Pg3xfrlsmsq4 O0aafprt2xymnvbd6akr Usqp Cau

二手车买卖契约书 管理资源吧
Www Fnpn Gov Tw Npbo N Web Data Gm Demesne N000 Demesne2 Pdf
Www Tycg Gov Tw Uploaddowndoc File Infopublic Pdf Filedisplay E5 A5 91 E4 9c E7 94 9f E7 94 E5 A5 91 E7 B4 84 E6 9b B8 E7 Af 84 E6 9c Ac Pdf Flag Doc
2
2
Http Icc Ctbc Edu Tw Ezfiles 25 1025 Attach 32 Pta Pdf
賃貸不動産管理委託契約書 テンプレートのダウンロードはbizocean ビズオーシャン

契約書管理の運用方法の決め方 Myquick

契約書の書き方 賃貸不動産管理委託契約
My Ksu Edu Tw File Web Cht Dasacls b 5fbd 4034 9f F626b3f5 Pdf

塔牌位買賣契約書

机器买卖契约书 管理资源吧

契約書の管理方法

契約書の管理方法

B E S T 授信書類管理系統 Ldc
.jpg)
Font Color 新生專欄 農場管理進修學士學位學程
2
2
Www Twse Com Tw Staticfiles Vendor Vendorpost 416 D 4 Pdf
Esvc Fnp Gov Tw Web Data Edict Construe c Pdf
Q Tbn And9gcqo1pffhry07n4datdw4chcryeupxy1 Noyiq Szc6thj0x47i Usqp Cau

物业管理委任契约书word模板 Mac下载

不動産のテンプレート 賃貸不動産管理委託契約書 資料id 97 の詳細情報 大人の相続

契約書のバージョン管理hubbleのフリープランがパワーアップしました Hubble Inc Note

契約書 房屋委託管理契約書 生活空間站
购日房到底需要了解哪些资料 腾讯新闻
2

契約書管理システム Ofigo契約書管理 ファシル

工會稱三寶由台灣保全管理台灣保全 6 30早已終止契約 生活 自由時報電子報

業務委託契約書作成のポイント Amazon Com Books

借名登記契約書 106 06修正 現代地政聯盟

カスタムアプリ 契約書管理 グループウェア サイボウズ Office

テンプレートダウンロード 契約書管理 Desknet S Db タスク管理 台帳管理を効率化するwebデータベース

管理委託契約書と管理会社の義務と責任 不動産会社のミカタ

賽鴿寄翔合作契約書 南台灣賽鴿競翔 痞客邦

租賃住宅委託管理契約書

文書管理のofigo R Ofigo契約書管理 をリリース 株式会社cijのプレスリリース

苗栗縣不動產仲介經紀商業同業公會
Www Health Ntpc Gov Tw Archive File E5 A5 91 E7 B4 84 E6 9b B8 Pdf

檢送 莫拉克颱風災後民間興建住宅贈與契約書增補條款參考範本 甲式 莫拉克颱風安置戶申請放棄贈與住宅契約書參考範本 乙式 及 申請放棄永久屋之申辦及作業流程與說明 各1份 請參考辦理 請查照 住宅業務數位典藏網站

服務項目

物业管理委任契约书word模板下载 物业管理 熊猫办公
2

顧客關係管理bernice 買賣暨美容護膚契約書 詹翔霖教授 化妝保養品

新生專欄 農場管理進修學士學位學程
文具通 房屋租賃租屋契約書合約書50本入或100本入gs1131 蝦皮購物



